Hero Background

Tele Medicine - Helth Care Mobile App

Over the span of two months, I meticulously crafted the EzConsult telemedicine application, encompassing its complete screen designs and an interactive prototype. This project aimed to revolutionize remote healthcare by offering seamless connectivity between patients and healthcare providers.

Project Overview

  • Mobile App for Patients: Designed for intuitive navigation and ease of use.
  • Web App for Clinic Staff and Doctors: Equipped with robust features to manage consultations and patient data efficiently.

Role & Timeline

Product Designer & Researcher

August 2019 - September 2019

Methods

User Research / User Journey Mapping / Competitive Analysis / Design Audit / Visual design / Prototyping / Testing

Design Challenges and Solutions

During the development process, I faced several challenges, including ensuring seamless integration between mobile and web platforms, implementing stringent data security measures to protect sensitive patient information, and designing a user-centric interface that accommodates both tech-savvy users and those less familiar with digital platforms; to address these, I collaborated closely with developers and healthcare professionals, adopting an agile approach and incorporating user feedback at every stage to continuously refine the application.

Contractbook Dashboard

Key Features

Research

Enhancing Telemedicine Accessibility and Efficiency

Understanding the increasing demand for telemedicine applications, this research aims to explore the development and optimization of features that facilitate appointment booking, online scheduling, and efficient search capabilities for clinics and doctors.

Understanding User Needs and Pain Points in Telemedicine

To identify user preferences, challenges faced by patients in the current healthcare system, and opportunities for improving the telemedicine experience.

Evaluating the Efficiency of Current Appointment Booking Systems

Examine the efficiency of existing appointment booking processes in telemedicine applications.

Analyzing the Usability of Existing Telemedicine Interfaces

Assess the user-friendliness of existing telemedicine application interfaces.

Visual Design & Accessibility Insights

Collect feedback on the visual design and accessibility features for diverse user groups.

Competitive Analysis Notes
Competitive Analysis Notes

Synthesis

Enhancing Telemedicine Applications for a Seamless Patient Experience Across Age Groups

The objective is to provide a user-friendly and accessible platform for booking appointments, scheduling online consultations, and searching for clinics and doctors. Through an in-depth analysis of user needs, challenges, and preferences, we have identified key UX problems and proposed thoughtful solutions to ensure a seamless and satisfying experience for both older and younger users.

Bridging the Age Gap: Varied digital literacy levels and preferences across age groups.

Navigational Simplicity: Complex navigation structures causing frustration, especially for older users.

Insufficient User Onboarding: Telemedicine newbies struggle. Simplify app, give clear instructions for a better experience.

Competitive Analysis Notes

Impact and Outcomes

Enhanced Accessibility: Patients can now consult healthcare providers from the comfort of their homes, breaking geographical barriers.

Operational Efficiency: Clinics have reported improved workflow and reduced overhead costs.

User Adoption: The platform has expanded its reach to multiple countries, with over 1,000 referrals analyzed and more than 100 new users onboarded.

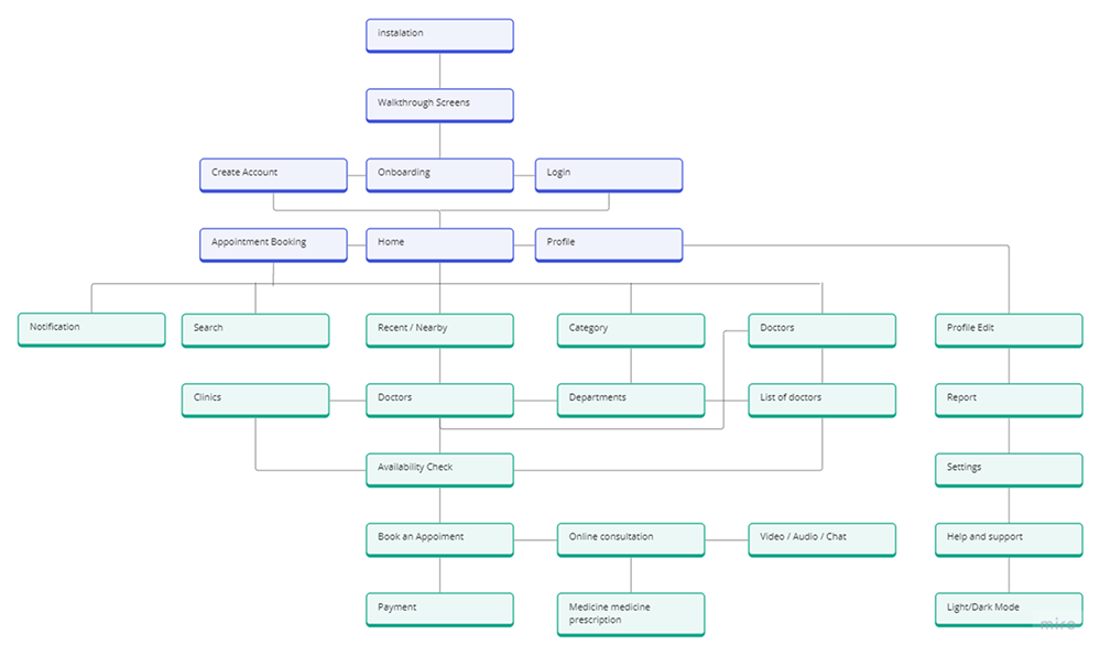
User Flow

User Journey Map

Conclusion

The EzConsult Telemedicine App exemplifies how user-centered design and strategic collaboration can transform digital healthcare experiences. By prioritizing accessibility, data security, and seamless interaction, the product successfully bridges the gap between patients and healthcare providers. This project not only strengthened my understanding of designing for complex, real-world healthcare needs but also reinforced the impact of design in making healthcare more inclusive, efficient, and future-ready.